党凯

求职意向:AI Agent / 后端研发工程师

男 | 1.5年工作经验 (24年7月至今)

过去经历:商业化广告平台、商业化 AI Agent

wannengdek@gmail.com

计算机科学与技术专业(本/硕)

erdengk (1k+ stars)

个人博客 (UV 30+k, PV 100+k)

工作经历

小红书
2024.07 - 至今

商业化广告部门 AI & 后端研发

  • Mio AI 智能营销顾问初期探索   (0-1 建设)
  • 搜索广告 - 搜索词 Agent   (Owner)
  • 广告素材 - 内容 AIGC Agent   (Owner)
  • 广告智能诊断 - 诊断 Agent   (核心开发)
  • 广告投放平台 - 广告组   (核心开发)

Mio AI 智能营销顾问初期探索 (0-1 建设)

核心开发 2025.03 - 2025.07
项目整体介绍

Mio AI 整体定位是 for 中小客的商业化 AI 助手,核心目标是端到端的赋能解决商业化投放全场景问题。对客核心目标是降低客户投放门槛,提升客户消耗与留存;对销售/代理/服务/运营核心提高其带户效率,最终实现商业化收入的提升。

初期探索 Demo 及问题优化
  • AI 自助客开 Demo:潜客识别 + 个性化投广理由&销售话术 + 个性化激励 -> 服务于客户增长目标。
  • AI 自助服务 Demo:自助提问&诊断&建议 + 一键操作 + 24小时客服/顾问 -> 服务于客户留存目标。
  • 对话体验提升相关,对话中的人感难以定义,AI 回复营销感很强 -> 批量清洗真人销售历史通话记录,提炼商家高频反应场景,支持后续 pe 工程与评测体系建设。
  • 知识库搭建,直接使用帮助手册回答效果差 -> 采集真实客服回复、人工拓写、优化,安全审核后对外透出。
  • 评测体系,(1) 事前评测:利用历史对话文本与大模型模拟对话,评测 prompt 效果,(2) 事后评测:利用大模型自动对比回复文本,基于模型及人工打标结果,完善 prompt 并归类 SFT 语料,为精调作准备。
Mio AI Core Functions
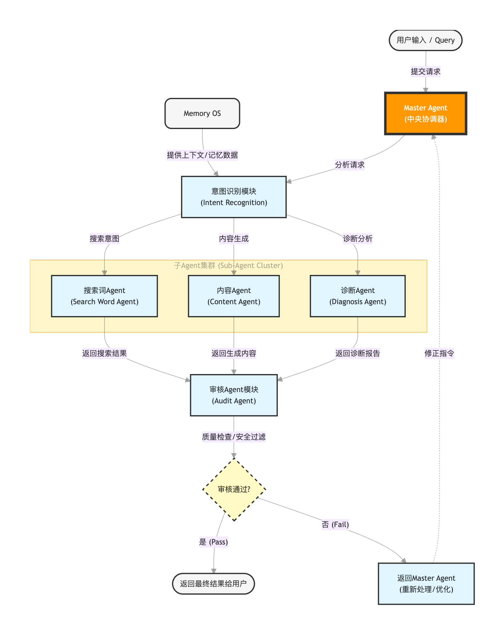
Master Agent Architecture
Memory OS Architecture
Search Agent Architecture

广告素材 - 内容 AIGC Agent (Owner)

2025.11 - 2025.12
项目背景

衡量广告好坏的因素取决于曝光-点击-转化漏斗,曝光很大程度上依赖广告主出价,但点击和转化受到广告主内容质量影响较大,好的内容能提高转化,内容 Agent 核心解决的是:创作前笔记创作的灵感来源、创作中如何创作优质笔记,创作后如何判断笔记内容质量的问题。

项目成果

12 月灰度上线后开白 3w 客户,渗透率 10+%,客户复用率 60+%,留存率 20+%。

技术实现
  • 通过 API key 池化管理、多 key 实现负载均衡、延迟重试调度机制,避免单点故障。
  • CAS + AtomicReference 实现无锁的线程安全内容累积,用于在流式输出过程中收集和存储内容。

广告智能诊断 - 诊断 Agent (核心开发)

2025.12 - 2026.01
项目背景

中小客对于在投广告缺乏有效诊断手段,平台诊断工具对于中小客有一定使用门槛。诊断 Agent 目标在于去辅助客户发现、解决账户的各种投放问题,将诊断结论转化为具体的 action,进而提升账户整体消耗。

项目成果

基于 2w 家客户分析,AB 对比下 APRA+5%,中间指标-笔记数+1%/预算+6%。分层来看,对日耗 300 的客户 arpa lift 27%,日耗 3k+的客户 arpa lift 3%-10%,总体是积极正向的。

技术实现
  • 以 ReAct 思考模式为基础,使用决策模块 (Plan)、工具模块 (Execute) 和话术生成模块 (Merge) 三段式诊断架构进行诊断,达到减少上下文污染、单次请求 token 过多的问题。
Diagnosis Agent Architecture
AI Show Case 1
AI Show Case 2
AI Show Case 3

广告投放平台 - 广告组 (核心开发)

2024.10 - 2024.12
项目背景

品牌在实际营销过程中,推广方式和诉求可能是多维的,如按照 “SPU” 的维度划分预算进行推广、或按照 “品线” 的维度划分预算进行推广,广告组是小红书聚光平台面向广告主提供的用于管理多个计划统一设置日预算的投放工具,满足客户指定「场景」下限制多条计划共享一份预算额度的诉求。

项目成果
  • 灰度上线两周内,4k+个客户使用广告组功能,共新建广告组 6k+,包含计划数 2.8w+,关联消耗 990w+。
  • 项目全量上线后,日均使用用户 1w+,广告组层级日消耗 470w+,消耗渗透占大盘 5+%。